
About Quality Control System
Quality is our main moto i.e “ Quality First ”.
Quality is a measurement system which covers the entire organization from production to shipping, so an organization must first decide which specific standards the product or service must meet.
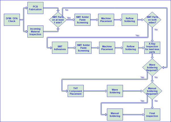
So here at PCB Technocrats company releases a SOP program to control each production process for PCB Fabrication and PCBA Manufacturing.


